带底座唤醒的自动关机电路
markdown
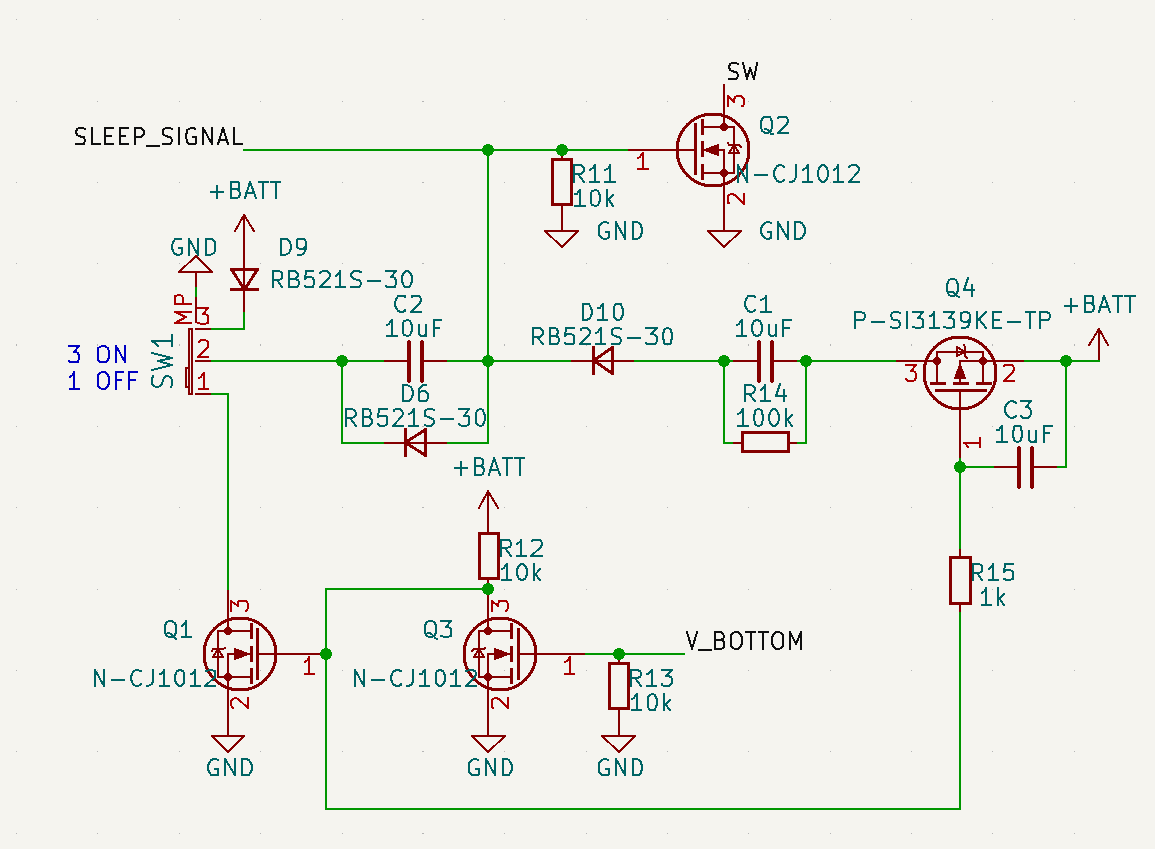
# 电路图


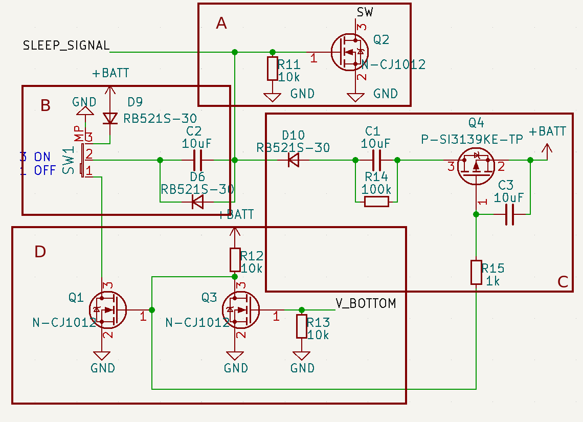
# A区
主电路开关, 控制了一个pmos
# B区
SW1 从 OFF 拨到 ON 的时候, 电流会短暂通过未充电的 C2, 将 Q2 的 1脚拉高, 外部供电使能
外部供电使能时, 外部CPU将SLEEP_SIGNAL第一时间拉高, 维持供电
当CPU需要软件关机时, 只需将SLEEP_SIGNAL拉低, 此时全部电源关闭, 且无法重新启动
# C区, D区
如果机器底座需要唤醒机器, 只需将V_BOTTOM短暂拉高, 此时 Q4 会短暂导通, 导通后CPU一样可以维持住开机状态
# Order
[Power on/off key circuit](https://blog.d-l.io/key-on-off)
END
评论
发表评论